政策法规

发改委:政府项目不得由施工单位垫资!不得随意缩减政府投资规模!严格落实“项目四制”

来源:admin  浏览量:  发布时间:2021-10-13 09:58:26

7月6日,国家发改委发布《关于加强基础设施建设项目管理确保工程安全质量的通知》,本通知自印发之日起施行


严格工程造价和建设资金管理

  1. 项目招标投标确定的中标价格要体现合理造价要求,杜绝造价过低带来的安全质量问题。

  2. 政府投资项目所需资金应当按照国家有关规定确保落实到位,不得由施工单位垫资建设,不得随意缩减政府投资计划明确的投资规模

  3. 严禁转移、侵占、挪用政府投资资金。

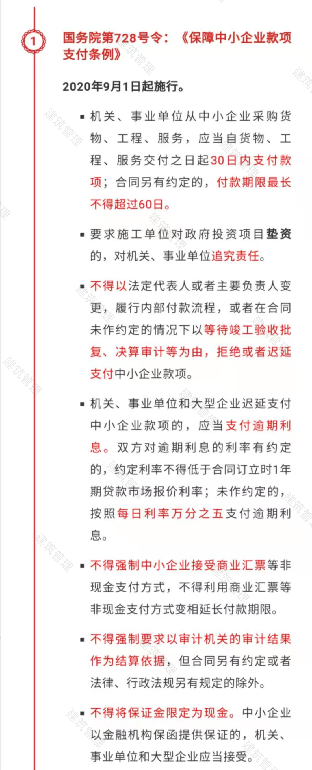
关于拖欠工程款,三份中央文件请收好,延伸阅读:请把这三份中央文件转给还在拖欠工程款的机关/单位!

图片图片


严把超高层建筑审查关

  1. 对100米以上建筑应严格执行超限高层建筑工程抗震设防审批制度,与城市规模、空间尺度相适宜,与消防救援能力相匹配;

  2. 严格限制新建250米以上建筑,确需建设的,要结合消防等专题论证进行建筑方案审查,并报住房城乡建设部备案;

  3. 不得新建500米以上超高层建筑

对于建筑限高,住建部近期发布《关于加强县城绿色低碳建设的意见》,延伸阅读:

住建部等15部门发文:县城新建住宅最高不超过18层!以6层为主!此前已对住宅限高80米!


严格落实“项目四制”

  1. 落实项目法人责任制,项目单位和法定代表人对项目建设的安全质量负总责。

  2. 落实招标投标制,按照《招标投标法》《必须招标的工程项目规定》《必须招标的基础设施和公用事业项目范围规定》等要求做好项目招投标工作,并将强制性安全质量标准等作为招标文件的实质性要求和条件

  3. 落实工程监理制,监理单位要认真履行监理职责,特别要加强对关键工序、重要部位和隐蔽工程的监督检查

  4. 落实合同管理制,建设工程的勘察设计、施工、设备材料采购和工程监理等要依法订立合同,并明确安全质量要求以及违约责任等。